- Clone the CodeNFT project from GitHub:
git clone https://github.com/Maadhav/codenft.git
-
Now the Project structure looks like this:
├── app │ ├── public │ └── src │ ├── components │ ├── contracts │ ├── fonts │ └── utils ├── contracts | └── CodeNFT.sol ├── migrations └── testThe
appfolder has the source for the frontend React web app. Thecontractsfolder contains the code for our solidity smart contract. -
To run the project, you first need to have ganache running at port
:7545or you can change the settings intruffle-config.js -
Now in your terminal run the following commands:
truffle compileNow for the deploying it on the local ethereum network run:truffle migrate -
Now to start the project run:
cd app npm start
Software application development is considered to be one of the most competitive markets and it is a challenging task for companies and businesses to get the perfect and unique application for them. When it comes to the time of getting a working application setup, buying an application source code from our NFT Marketplace can help you by offering ready-made modules for your application timely.
The CodeNFT Marketplace offers an attractive opportunity to buy and sell application source codes at a reasonable price to make extra money for developers. If you can develop a unique and functional source code, there are buyers who are ready to buy them at a competitive price.
Our Platform is not just selling mobile apps source codes but is also offering a big platform for software application developers. Our ultimate goal with this project is to be one of the largest inventory for Scripts, Apps, plugins, Graphics, templates source codes. Also not only businesses can buy source codes but also designers and developers can buy and sell PHP scripts, app source codes, templates, plugins, and more.
These source codes feature full working with tested by testers that can be easily modified and used to create and launch your own app, game, and website.
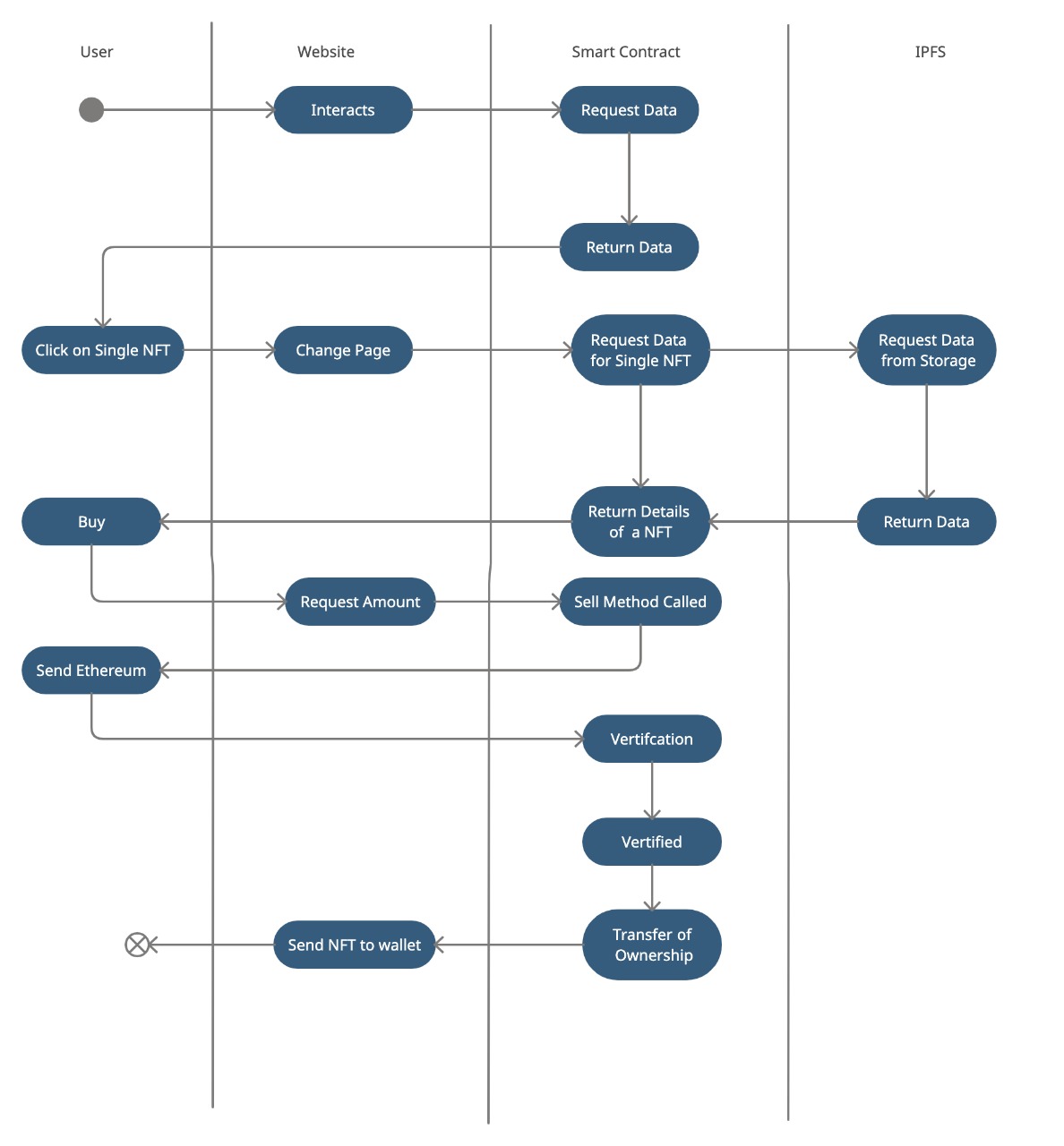
Unlike other solutions which use centralized storage systems, we use IPFS for storing all the code, and to avoid piracy we are developing a strict rights policy and also including a license which would only allow the buyer to use the code. Challenges we ran into
As a team of fullstack developers we have never developed an application which requires extensive knowledge of the blockchain system and decentralised storage. Still we were able to successfully able build a working project. Below are the challenges we faced during our development time.
Challenge #1: Project Idea Selection
We have seen many new and emerging web3 projects, but we needed an idea which was unique and was helpful to our target audience. After thinking on what to build on, we came up with a project idea which was to build a NFT Platform, but with a twist. We wanted to use the NFT technology for buying and selling of software source codes.
Challenge #2: Smart Contract Development
So now that we had a nice idea, it was time for the real challenge. So we were able to quickly have a basic UI ready for our project, but the smart contract development for a NFT platform was quite challenging for us. We used resources like nftschool.dev .This resource was too much helpful for our Smart Contract Development. After spending time on perfecting the contract, we were successfully able to deploy and integrate it in our project.
Challenge #3: Integrating the Smart Contract with FrontEnd
After successfully developing our smart contract our next challenge was to make it functional for the end user. There are many libraries which help with that, but we chose Drizzle, which is a library built on top of web3.js. During the integration process we had many weird issues. But after reading the docs day and night we were finally able to achieve what we had initially thought of.




