We read every piece of feedback, and take your input very seriously.
To see all available qualifiers, see our documentation.
There was an error while loading. Please reload this page.
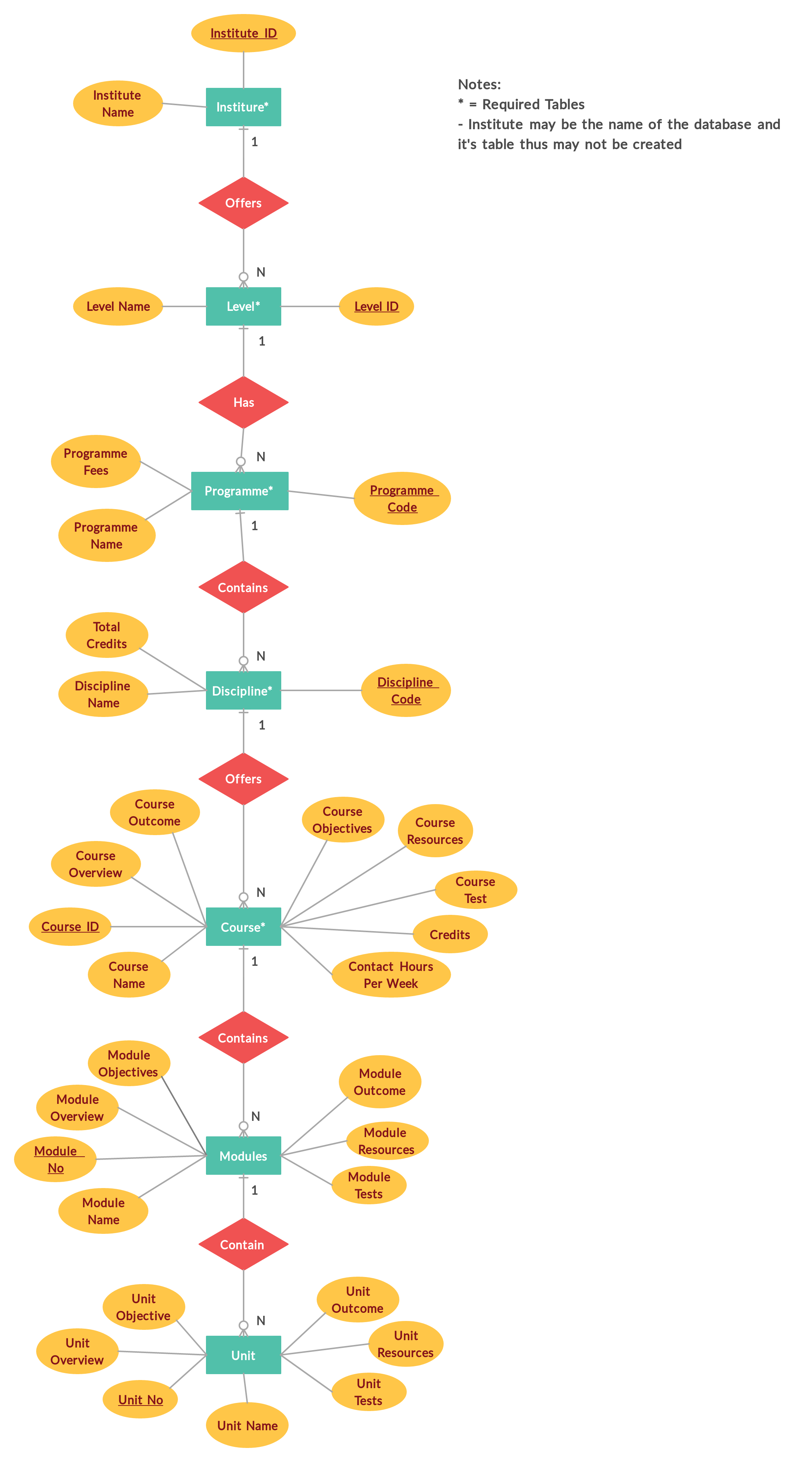
Welcome to the OutcomeBasedCourse wiki!
This is inspired from Developing Suitable Pedagogical Methods for Various Classes , Intellectual Cabibre and Research in e-Learning.