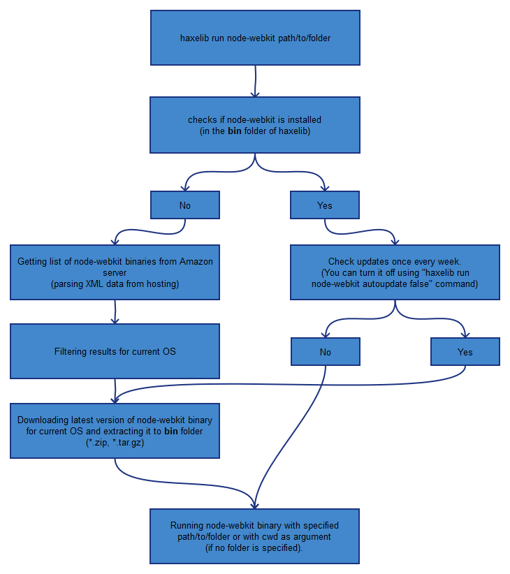
Haxelib which downloads node-webkit binary for your platform and makes it accessible via haxelib run node-webkit path/to/index.html
haxelib install node-webkithaxelib git node-webkit https://github.com/as3boyan/node-webkit-haxelibhaxelib run node-webkit path/to/index.html
is equvalent to
nw path/to/index.html
NOTE: Currently tested only on Windows, needs some tuning for Linux/Mac.
On first use it should automatically download latest version of node-webkit.
node-webkit-haxelib should check latest version for node-webkit binary automatically each 7 days. It checks for updates when you run it.
You can disable/enable autoupdate system(enabled by default) using these command line arguments
haxelib run node-webkit autoupdate false
Disables autoupdate system.
haxelib run node-webkit autoupdate true
Enables autoupdate system.
Also you can manually update node-webkit binary to the latest version using this command:
haxelib run node-webkit setup
node-webkit-haxelib heavily uses many helpers and classes from lime-tools(https://github.com/openfl/lime-tools)
