🤹🤹🤹
- Introduction
- Configuration and Installation instructions
- Operating instructions
- Manifest (list of files)
- Copyright information
- Contact information
- Bug list
- Acknowledgments
Previous planned project
The purpose for this project is to use the knowledge gained on mobile computing during the
semester and develop an application. User interface, API and other functionalities will be in use.
Purpose of making this app is to enhance the experience of being a student.
Can be used as a framework for further projects as well with a few modifications
⌨️⌨️
Expo Go app Required on the smartphone. or import files in your expo account
🤳🤳
Make sure to have NodeJS installed on your system
Make sure to include all important dependencies
Go to React native set up to get more info on how to install Expo CLI on the system.
git clone https://github.com/keerat21/CS455Project.git
npm install
expo start //OR\\ npm start
OR if you are required to make a new project, then:
npm install -g expo-cli
expo init <project-name>
npm install @react-navigation/native
cd <project-name>
npm start # you can also use: expo start
It is also possible to import the files to your expo account. Add the dependencies as asked by expo.
Inside the project folder, replace the default App.js file with the provided App.js file
Add the other .js files in the same location as the App.js file.
After saving the files, in the command prompt, in folder location type npm start or expo start
Scan the QR code📲
Available for both iOS and Android.
🖥️🖥️🖥️ App runs better on mobile phones because of vibration and camera features. The things you can do with Recrsive Note Maker:
- Add notes to homescreen
- click on note which opens up a new screen which furthur can be opened to another screen.
- Camera for each deatils/note screen
- press and hold the note to delete it
- On press and hold there is vibration feedback📳
- Restart from home button
- go back button
The user can add notes/tasks and on clicking it, a new screen dedicated to that note/task is built. In the new screen, more tasks can be created, upon click more screens are created for each task. We can go tasks task to tasks recursively.
Camera Feature is added too for each dedicated screen.
📲
🗄️
- App.js
- todoItem.js
- camera.js
- ListRender.js
- addTodos.js
These are the main files where all the work is, if you have all the prerequisites for running react native apps then add the given files in the react-native folder.(replace "App.js" if one exists already)
Please check the comments in the files of above Manifest. Work mainily used from class of CS455 taught by Dr. Trevor at the University of Regina, Canada.
💚💚 Feel free to send me feedback on my email, [email protected] and please feel free make changes to add new features.
🚩🚩🚩🚩
- Some issues with ScrollView. ("VirtualList should not be nested inside ScrollView")
- No storage, If we go into a screen and go back to previous screen; then the state of that screen is not stored. Camera photos not stored in library, screen or database; but only the snapshot can be viewed.
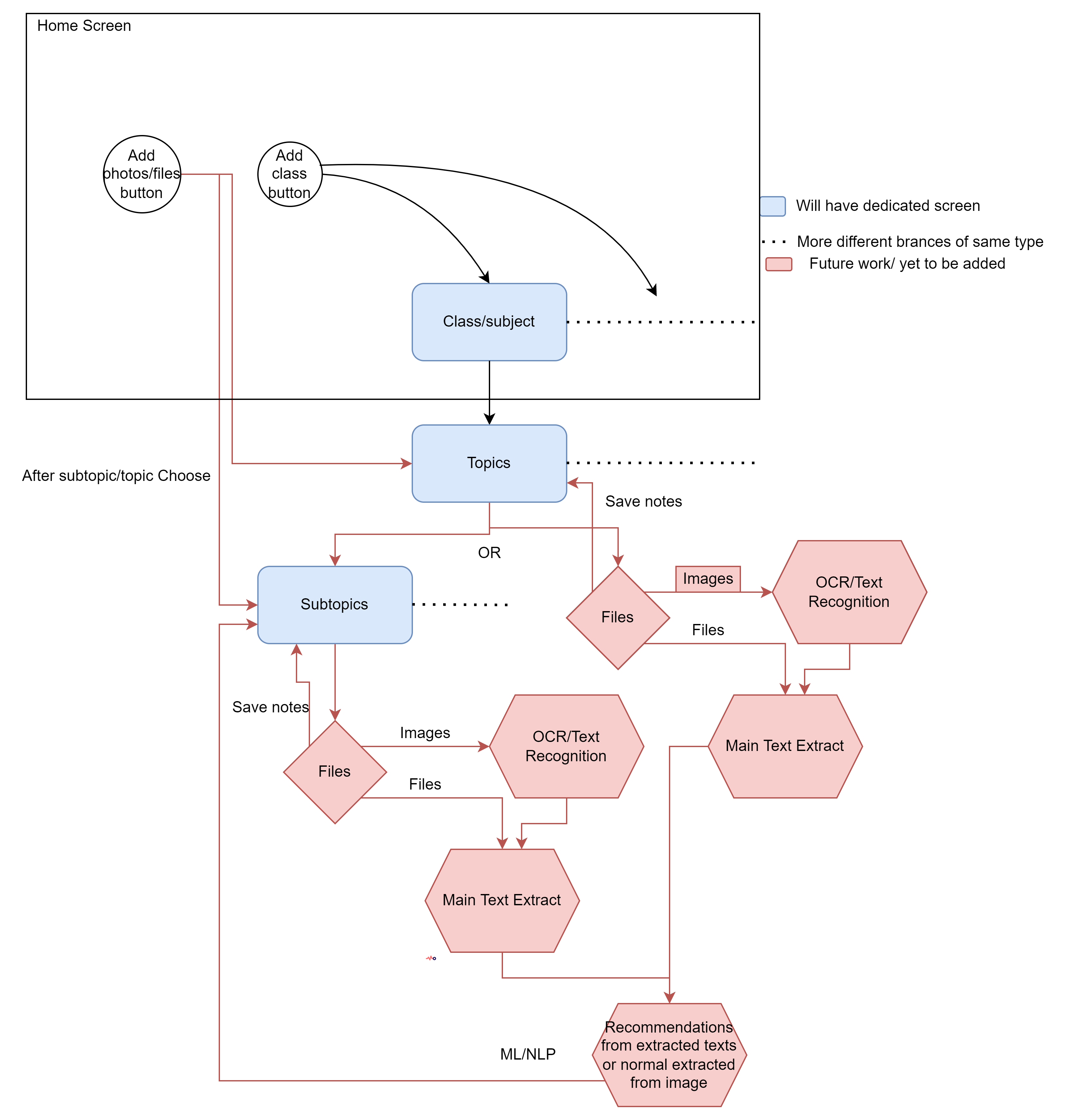
- All the red marked features in the previously planned project are yet to be added/ worked upon.
- Dependencies might have to be added or installed to run, but by using expo.dev or expo CLI can help
😇😇
Thanks to Professor Dr. Trevor M. Tomesh, University of Regina of class CS455(mobile computing) 2022 Winter for supporting me.
Thanks to Rohit Kumar Thakur for the camera feature.
😇😇
