Conversation
|
Hey, thanks for the PR, but it won't be merged into In the previous (non-defined) workflow, and in the current (strictly-defined Git Flow), every commit on So therefore, I can't accept this commit in this state. Please switch the base to Workflow example [without You can read more about current workflow here. Thank you again, but I just want to make sure that everything is where it should be - and you prompted me to start taking more care about it. :) |
This is not what the Gitflow work flow is about.
Then I cannot help you. Good luck.
I am well familiar with the Gitflow work flow, so I do not need a lecture on this. Unfortunately, you have fallen into the same trap like all the other lemmings do who do not think over what they are doing. Just because you have found a work flow and have finally decided on the first one which came along, does not mean you have adopted it or that the repo is ready for it. But, what is even more important is that just choosing a work flow or rather a release strategy does not mean that it suits your project best. |
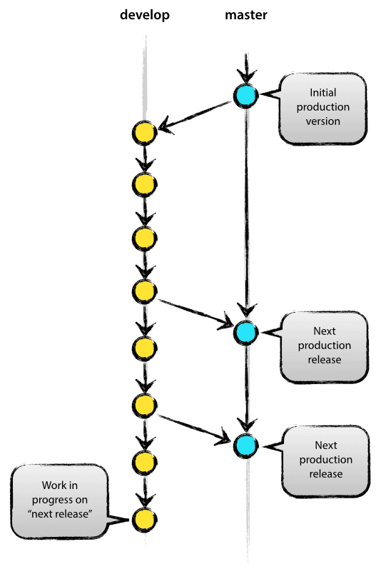
Well, I certainly did not make it up. Take a look:
and here:
(source) Please let me know if I have read it incorrectly.
Okay, thanks, not a problem. I will take a look through the commits and see how to sort this out.
Hm, I'm pretty sure that it is adopted, as you can see from the current state of the repository.
You are right here, and I apologize. The repo is currently used only between you and me, and I think that I should have firstly somehow notified you so we can go through the change together and not have this messy situation in the first place. But since the issue is caused by me, I'll do my best to resolve it. Please do not do any more work until it's resolved. After that, just make a fresh fork. :)
I'd argue that this suits the project perfectly. We had a similar workflow until this one, and this is just like an upgrade to it. Nothing is getting broken and it's backwards compatible with previous work, we just have a small in the work from the past week or two. This is all new for me, or else I would do it Git Flow way in the first place. Mistakes were expected to happen, and it's good that they are just small mistakes. All I ask now is a bit of patience. :) |

I have fixed all the issues outlined in b46d381. Vince LaRue should review fuzzy marked messages.
mastershould be reset on the head of thisi18nbranch. Of course, you can always cherry pick onto the existingmasterbut this will not fix the revision history. There are more commits which need cleanup or squashing but this should do for the start.